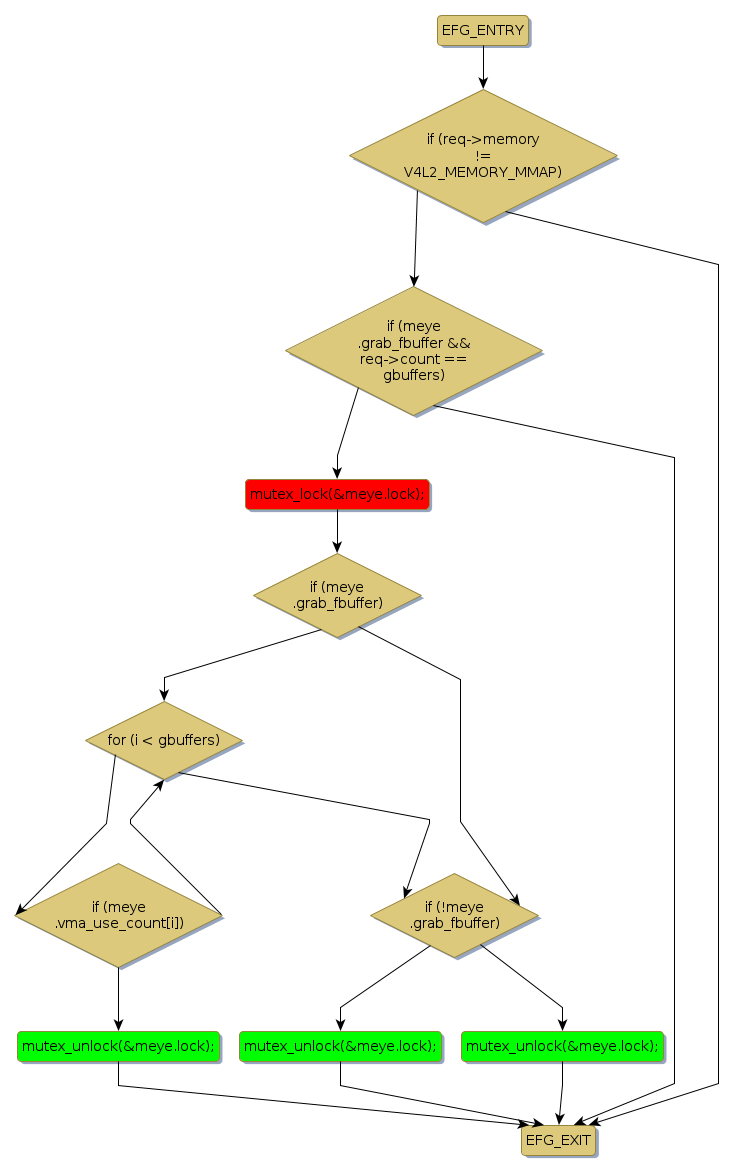
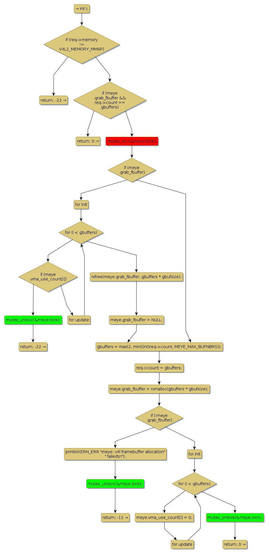
Instance Verification Kit (IVK)
mutex lock @ [34937+23+/linux-3.19-rc1/drivers/media/pci/meye/meye.c]
Instance Signature: lock
|
The Matching Pair Graph:
|
|
Function Name
|
Control Flow Graph (CFG)
|
Events Flow Graph (EFG)
|
Source Correspondence
|
|
vidioc_reqbufs
|
|
|
[34675+14+/linux-3.19-rc1/drivers/media/pci/meye/meye.c]
|